{{ 'fb_in_app_browser_popup.desc' | translate }} {{ 'fb_in_app_browser_popup.copy_link' | translate }}
{{ 'in_app_browser_popup.desc' | translate }}
色乳套組:下單 3 罐送好禮(針片+高品質棉片)
{{ childProduct.title_translations | translateModel }}
{{ getChildVariationShorthand(childProduct.child_variation) }}
{{ getSelectedItemDetail(selectedChildProduct, item).childProductName }} x {{ selectedChildProduct.quantity || 1 }}
{{ getSelectedItemDetail(selectedChildProduct, item).childVariationName }}
商品存貨不足,未能加入購物車
您所填寫的商品數量超過庫存
{{'products.quick_cart.out_of_number_hint'| translate}}
{{'product.preorder_limit.hint'| translate}}
每筆訂單限購 -1 件
{{'products.quick_cart.quantity_of_stock_hint'| translate : {message: quantityOfStock} }}
產品名稱:Aurora霧眉色乳(現貨)
產品用途:SGS合格手工專用色乳
產品容量:15ml (有效日期2027/6月)
注意事項:霧眉色乳只適合專業霧眉師使用,一般消費者不建議購買。
【焦糖拿鐵/摩卡可可/美式黑咖】
-原價$1800
-優惠$1500 15ml/瓶
-3罐以上單瓶$1350元
產品介紹:
舊款黑咖《留色偏黑灰》
🔺庫存完售後不補
新款黑咖《留色偏柔霧灰〉
▪️後期偏水霧溫柔風
▪️亦可呈現顏色適中的顆粒感
▪️顆粒較飽和不建議過度堆疊
▪️新款色乳皆為15ml
▪️
兩者上色皆為冷灰色
只是留色略微有差別
⚠️新款在產品更新上的最大差別
1. 粉質細膩度提升:
新款的粉質比舊款磨得更細,研磨程序多達十道。
更細的粉質意味著分子更小,後期也不會留橘紅風險。
2. 色粉濃度增加:
新款的色粉粉量比前一代增加了3倍,每一滴裡面可以容納色粉更多,這不僅使顆粒更飽和,達到上色即留色效果。
3. 顏色調配的改進:
新款的顏色調配比舊款更加柔和,呈現出濾鏡感的效果,上色跟留色也比舊款提升30%。
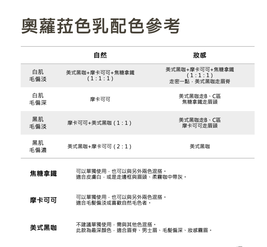
奧蘿菈配色寶典❤️

【白肌 毛偏淡】-
自然:美式黑咖+摩卡可可+焦糖拿鐵(1:1:1)
妝感:美式黑咖+摩卡可可+焦糖拿鐵(1:1:1),走密一點,美式黑咖走眉脊
【白肌 毛偏濃】-
自然:摩卡可可
妝感:美式黑咖走B、C,焦糖拿鐵走眉頭
【黑肌 毛偏淡】-
自然:摩卡可可+美式黑咖(1:1)
妝感:美式黑咖走B、C,摩卡可可走眉頭
【黑肌 毛偏濃】-
自然:美式黑咖+摩卡可可(2:1)
妝感:美式黑咖
機器限定摩卡可可/焦糖拿鐵我們色乳不是每一種機器手法都可以使用的。
機器只有適合熟練半拋機,手法快進快出。
色乳是偏乳狀,留色上色都是偏好,手法不適合太重跟壓針 。